Joseph Ramses Méndez Cam

Mechatronics Engineer

ERASMUS MSc. Embedded Intelligence Nanosystems Engineering

Joseph Ramses Méndez Cam
Arduino STM32 AWS Python C TensorFlow Node-RED MQTT MATLAB OpenCV Docker LoRaWAN Raspberry Pi Visual Studio Zigbee Sigfox Bluetooth NFC Arduino STM32 AWS Python C TensorFlow Node-RED MQTT MATLAB OpenCV Docker LoRaWAN Raspberry Pi Visual Studio Zigbee Sigfox Bluetooth NFC

Hello there!

I am a Mechatronics Engineer currently pursuing an ERASMUS MSc. in Embedded Intelligence Nanosystems Engineering. I'm a recipient of the prestigious Erasmus Mundus Excellence Scholarship, studying across three European universities: Hellenic Mediterranean University (Greece), University of Siegen (Germany), and University of Orléans (France).

My work explores AI and Machine Learning, Robotics and Automation, Computer Vision, and UAV/Drone systems. I obtained my Bachelor's degree in Mechatronics Engineering from Pontificia Universidad CatĂłlica del PerĂş (PUCP). Previously, I conducted research at Yamagata University in Japan, focusing on image recognition using convolutional neural networks.

I have worked as an R&D Automation Engineer at RESEMIN S.A., Research Assistant in Robotics at PUCP, and Engineering Team Member at qAira Drones. My research has been published in IEEE, Elsevier, and Springer, focusing on robotics automation, drone technology for precision agriculture, and machine learning applications.

Languages: Spanish (Native), English (C2), Japanese (B2), French(A2), German (A2)

Projects

ur5_me

Industrial Robotics Research

Research with industrial robot arms (UR, Fanuc, Kuka, ABB), Computer Vision for inspection, and Motion Planning algorithms.

ROS2 Gazebo OpenCV Motion Planning
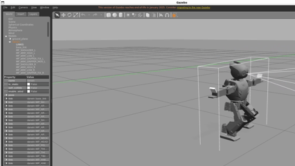
Darwin-OP Humanoid Robot

Darwin-OP Sim (Update for ROS Noetic)

Restored and modernized the classic Darwin-OP simulation for ROS Noetic. Patched compatibility issues to enable out-of-the-box dynamic walking and joint control on modern systems.

ROS Noetic Gazebo Python URDF
Mining Robot Simulation

Robotic Explosive Placement for Mining

RoboDK simulation of a UR robotic arm on a mobile truck platform for automated explosive placement in mining operations, enhancing safety and precision.

RoboDK UR Robot Mining Automation
Industrial Automation

Industrial Automation & PLC Programming

Heavy machinery automation with Siemens and Allen-Bradley PLCs, HMI development, and Motion Control systems.

IEC 61131-3 Siemens EthernetIP ProfiNet
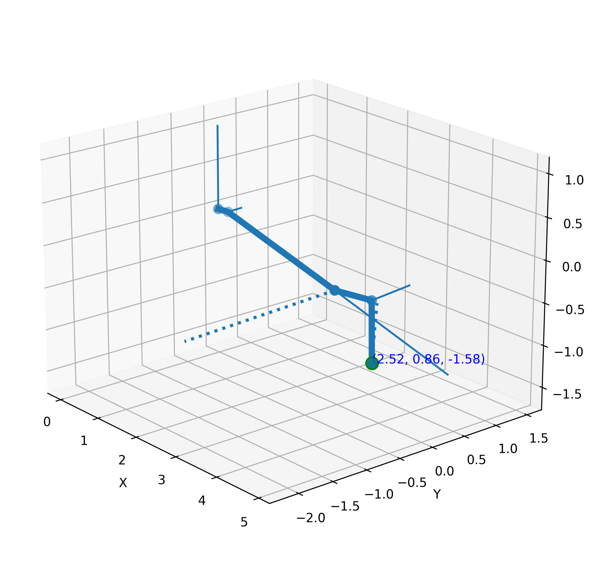
Robot Inverse Kinematics

Robot Visualization & Inverse Kinematics

Docker-based robotics project for URDF model visualization and inverse kinematics calculation using ROS Noetic and Python libraries without MATLAB.

Docker ROS Python IK
SLAM & Motion Planning

SLAM & Motion Planning

Implementation of Simultaneous Localization and Mapping algorithms for autonomous navigation systems.

ROS SLAM Python C++

UAV Software Development

Autonomous drone systems using PX4, MAVLink, and LiDAR point cloud processing for 3D reconstruction and path planning.

PX4 MAVLink PCL Sensor Fusion

CNN for Image Classification

Deep Learning models for Object Detection and Semantic Segmentation, focusing on biological species classification.

PyTorch TensorFlow OpenCV CNNs

CI/CD & RPA Implementation

Implemented CI/CD pipelines with Git and Jenkins, and RPA solutions with Power Automate for process optimization.

Git Jenkins Docker RPA

Experience

Erasmus Logo

ERASMUS MSc. in Embedded Intelligence Nanosystems Engineering

Erasmus Mundus Excellence Scholarship

Oct 2024 – Present · Europe

  • Hellenic Mediterranean University | Oct 2024 - Feb 2025 | Heraklion, Greece
  • University of Siegen | Mar 2025 - Aug 2025 | Siegen, Germany
  • University of OrlĂ©ans | Feb 2026 - Aug 2026 | OrlĂ©ans, France
  • Recipient of prestigious Erasmus Mundus Excellence Scholarship
RESEMIN Logo

R&D Automation Engineer

RESEMIN S.A

Dec 2022 – Oct 2024 · Peru

  • PLC (Siemens, Allen-Bradley) and HMI programming under IEC 61131-3 standard
  • Integration of Motion Control systems using EthernetIP, ProfiNet, and CAN protocols
  • Kinematic analysis with MATLAB/Simulink and mechanical design with SolidWorks
  • CI/CD implementation with Git and RPA automation with Power Automate
PUCP Logo

Robotics Research Assistant

Pontificia Universidad CatĂłlica del PerĂş

Mar 2022 – Nov 2022 · Lima, Peru

  • Research with industrial robot arms (UR, Fanuc, Kuka, ABB)
  • Computer Vision systems for inspection and quality control
  • Robot simulation in Gazebo and visualization with RViz2
  • Motion Planning algorithms and Human-Robot Interaction systems
qAira Logo

Engineering & IT Team Member

qAira Drones

Mar 2022 – Jul 2022 · Lima, Peru

  • UAV/Drone software development using PX4 and MAVLink
  • 3D point cloud processing with LiDAR and PCL for 3D reconstruction
  • Path Planning algorithms and Sensor Fusion for autonomous navigation
  • SITL simulation in Gazebo for testing and validation
Yamagata University Logo

Research Student - Image Recognition with CNNs

Yamagata University

Aug 2019 – Dec 2020 · Yamagata, Japan

  • Deep Learning models for Object Detection and Semantic Segmentation
  • Image Processing with OpenCV for biological species classification
  • CNN hyperparameter tuning for Drosophila life stage classification
  • Led international student community with cultural events (50+ attendees)
PUCP Logo

Bachelor in Mechatronics Engineering

Pontificia Universidad CatĂłlica del PerĂş

Mar 2017 – Jul 2022 · Lima, Peru

  • Comprehensive training in robotics, automation, and control systems
  • Focus on AI, Machine Learning, and embedded systems

Contact

I'm always open to discussing new projects, research opportunities, or collaborations in robotics, AI, and automation.

josephmc1906@gmail.com

📍 Currently in Orléans, France
📱 +33 749213311